URP contains multiple injection points that let you inject render passes into the frame rendering loop and execute them upon different events.
Injection points give a custom render pass access to URP buffers. A render pass has read and write access to all buffers at each injection point.
Unity provides the following events in the rendering loop. You can use these events to inject your custom passes.
| Injection point | Description |
|---|---|
| BeforeRendering | Executes a ScriptableRenderPass instance before rendering any other passes in the pipeline for the current CameraA component which creates an image of a particular viewpoint in your scene. The output is either drawn to the screen or captured as a texture. More infoSee in Glossary. Camera matrices and stereo rendering are not setup at this point. You can use this injection point to draw to custom input textures used later in the pipeline, for example, LUT textures. |
| BeforeRenderingShadows | Executes a ScriptableRenderPass instance before rendering shadow maps (MainLightShadow, AdditionalLightsShadow passes).Camera matrices and stereo rendering are not set up at this point. |
| AfterRenderingShadows | Executes a ScriptableRenderPass instance after rendering shadow maps (MainLightShadow, AdditionalLightsShadow passes).Camera matrices and stereo rendering are not set up this point. |
| BeforeRenderingPrePasses | Executes a ScriptableRenderPass instance before rendering prepasses (DepthPrepass, DepthNormalPrepass passes).Camera matrices and stereo rendering are already set up at this point. |
| AfterRenderingPrePasses | Executes a ScriptableRenderPass instance after rendering prepasses (DepthPrepass, DepthNormalPrepass passes).Camera matrices and stereo rendering are set up at this point. |
| BeforeRenderingGbuffer | Executes a ScriptableRenderPass instance before rendering the GBuffer pass. |
| AfterRenderingGbuffer | Executes a ScriptableRenderPass instance after rendering the GBuffer pass. |
| BeforeRenderingDeferredLights | Executes a ScriptableRenderPass instance before rendering the Deferred pass. |
| AfterRenderingDeferredLights | Executes a ScriptableRenderPass instance after rendering the Deferred pass. |
| BeforeRenderingOpaques | Executes a ScriptableRenderPass instance before rendering opaque objects (DrawOpaqueObjects pass). |
| AfterRenderingOpaques | Executes a ScriptableRenderPass instance after rendering opaque objects (DrawOpaqueObjects pass). |
| BeforeRenderingSkybox | Executes a ScriptableRenderPass instance before rendering the skyboxA special type of Material used to represent skies. Usually six-sided. More infoSee in Glossary (Camera.RenderSkybox pass). |
| AfterRenderingSkybox | Executes a ScriptableRenderPass instance after rendering the skybox (Camera.RenderSkybox pass). |
| BeforeRenderingTransparents | Executes a ScriptableRenderPass instance before rendering transparent objects (DrawTransparentObjects pass). |
| AfterRenderingTransparents | Executes a ScriptableRenderPass instance after rendering transparent objects (DrawTransparentObjects pass). |
| BeforeRenderingPostProcessing | Executes a ScriptableRenderPass instance before rendering post-processingA process that improves product visuals by applying filters and effects before the image appears on screen. You can use post-processing effects to simulate physical camera and film properties, for example Bloom and Depth of Field. More info post processing, postprocessing, postprocessSee in Glossary effects (Render PostProcessing Effects pass). |
| AfterRenderingPostProcessing | Executes a ScriptableRenderPass instance after rendering post-processing effects but before the final blitA shorthand term for “bit block transfer”. A blit operation is the process of transferring blocks of data from one place in memory to another.See in Glossary, post-processing anti-aliasing effects, and color grading. |
| AfterRendering | Executes ScriptableRenderPass instance after rendering all other passes. |
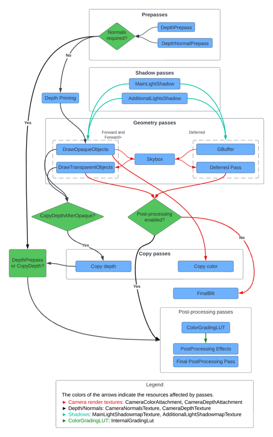
The following diagram shows the passes and the flow of frame resources in a URP frame: