Use Adaptive Probe Volumes
Configure the size and density of Adaptive Probe Volumes
Display Adaptive Probe Volumes
You can use the Rendering Debugger to check how URP places Light ProbesLight probes store information about how light passes through space in your scene. A collection of light probes arranged within a given space can improve lighting on moving objects and static LOD scenery within that space. More info
See in Glossary in an Adaptive Probe Volume, then use Adaptive Probe Volume settings to configure the layout.
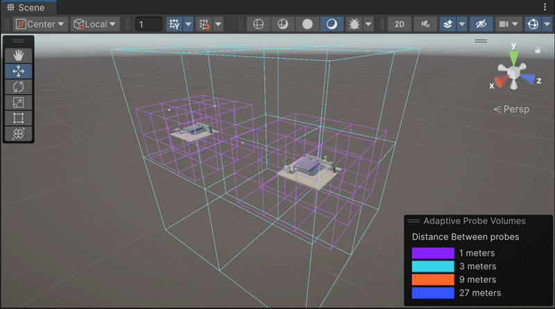
Display Adaptive Probe Volumes
To display Adaptive Probe Volumes, open the Rendering Debugger and select the Probe Volume tab.
You can do the following:
- Enable Probe Visualization > Display Probes to display the locations of Light Probes and the lighting they store.
- Enable Subdivision Visualization > Display Bricks to display the outlines of groups of Light Probes (‘bricks’). Refer to Understanding Adaptive Probe Volumes for more information on bricks.
- Enable Subdivision Visualization > Display Cells to display the outlines of cells, which are groups of bricks used for streaming.
- Enable Subdivision Visualization > Debug Probe Sampling to display how neighboring Light Probes influence a chosen position. Select a surface to display the weights URP uses to sample nearby Light Probes.
If the Rendering Debugger displays invalid probes when you select Display Probes, refer to Fix issues with Adaptive Probe Volumes.




Refer to Rendering Debugger for more information.
Additional resources
Use Adaptive Probe Volumes
Configure the size and density of Adaptive Probe Volumes