Version: Unity 6.0 (6000.0)
Language : English
Adaptive Probe Volumes (APV) in URP
Use Adaptive Probe Volumes

Introduction to Adaptive Probe Volumes

An Adaptive Probe Volume is a group of Light ProbesLight probes store information about how light passes through space in your scene. A collection of light probes arranged within a given space can improve lighting on moving objects and static LOD scenery within that space. More info
See in Glossary
that Unity places automatically based on the geometry density in your SceneA Scene contains the environments and menus of your game. Think of each unique Scene file as a unique level. In each Scene, you place your environments, obstacles, and decorations, essentially designing and building your game in pieces. More info
See in Glossary
, to create baked indirect lighting. You can use Adaptive Probe Volumes instead of manually placing and configuring Light Probes.

Advantages and limitations

Feature Light Probe Groups Adaptive Probe Volumes
Selection of surrounding probes Per GameObjectThe fundamental object in Unity scenes, which can represent characters, props, scenery, cameras, waypoints, and more. A GameObject’s functionality is defined by the Components attached to it. More info
See in Glossary
Per pixelThe smallest unit in a computer image. Pixel size depends on your screen resolution. Pixel lighting is calculated at every screen pixel. More info
See in Glossary
Optimize memory use with streaming No Yes
Place probes automatically No Yes
Blend between different bakes No Yes
Place probes manually Yes No

Adaptive Probe Volumes have the following advantages:

The car model is made up of separate GameObjects. The left scene uses Light Probe Groups, which use per-object lighting, so each part of the car samples a single blended probe value. The right scene uses Adaptive Probe Volumes, which use per-pixel lighting, so each part of the car samples its nearest probes. This image uses the ArchVizPRO Photostudio URP asset from the Unity Asset Store.
The car model is made up of separate GameObjects. The left scene uses Light Probe Groups, which use per-object lighting, so each part of the car samples a single blended probe value. The right scene uses Adaptive Probe Volumes, which use per-pixel lighting, so each part of the car samples its nearest probes. This image uses the ArchVizPRO Photostudio URP asset from the Unity Asset Store.

Adaptive Probe Volumes have the following limitations:

  • You can’t adjust the locations of Light Probes inside an Adaptive Probe Volume. You can use settings and overrides to try to fix visible artifacts, but it might not be possible to make sure Light Probes follow walls or are at the exact boundary between different lighting areas. Refer to Fix issues with Adaptive Probe Volumes for more information.
  • You can’t convert Light Probe GroupsA component that enables you to add Light Probes to GameObjects in your scene. More info
    See in Glossary
    into an Adaptive Probe Volume.

How Adaptive Probe Volumes work

The Universal Render PipelineA series of operations that take the contents of a Scene, and displays them on a screen. Unity lets you choose from pre-built render pipelines, or write your own. More info
See in Glossary
(URP) automatically fills an Adaptive Probe Volume with a 3D structure of ‘bricks’. Each brick contains 64 Light Probes, arranged in a 4 × 4 × 4 grid.

URP uses bricks with different sizes to match the amount of geometry in different areas of your scene. For example, in areas with more geometry, URP uses small bricks with a short distance between Light Probes. The Light Probes capture lighting at a higher resolution, so lighting is more accurate.

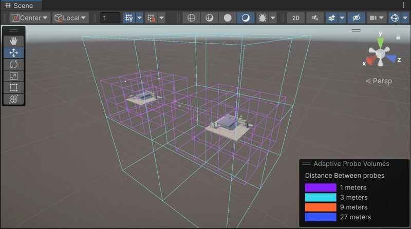
The default Light Probe spacing is 1, 3, 9, or 27 m.

In this screenshot from the Rendering Debugger, the small purple bricks contain Light Probes spaced 1 meter apart, to capture data from high-geometry areas. The large blue bricks contain Light Probes spaced 3 meters apart, to capture data from areas with less geometry.

Each pixel of a GameObject samples lighting data from the eight closest Light Probes around it.

You can do the following:

Baking Sets

To store lighting from a scene in an Adaptive Probe Volume, the scene must be part of a Baking Set.

A Baking Set contains the following:

  • One or more scenes, which optionally include Adaptive Probe Volumes.
  • A single collection of settings.

By default, URP uses Single Scene mode, and places each scene in its own Baking Set automatically. However, only one Baking Set can be active at any time, so if you work with multiple scenes, you must add these scenes to a single Baking Set if you want to bake them together. Refer to Bake multiple scenes together with Baking Sets for more information.

Lighting Scenarios

A Lighting Scenario asset contains the baked lighting data for a scene or Baking Set. You can bake different lighting setups into different Lighting Scenario assets, and change which one URP uses at runtime, or blend between them.

Refer to Bake different lighting setups with Lighting Scenarios for more information.

How Lighting Scenarios store data

Adaptive Probe Volumes splits Lighting Scenario data into two parts, to avoid duplicating data:

  • The shared data, which contains mainly the scene subdivision information and probe placement.
  • The per scenario data, which contains the probe lighting information.

URP can’t share the data or blend between Lighting Scenarios if you move geometry between bakes, because the Light Probe positions might change. Refer to Keep Light Probes the same in different Lighting Scenarios for more information.

Additional resources

Adaptive Probe Volumes (APV) in URP
Use Adaptive Probe Volumes